

我院青年教师毕建武和陈宇佳在2022年8月25日召开的“第五届全国旅游管理博士后学术论坛”获评优秀博士后成果。毕建武老师的获奖论文题目为“Exploring asymmetric effects of attribute performance on customer satisfaction in the hotel industry”。该论文于2020年发表在《Tourism Management》第77卷。该论文基于150万条游客评论数据,采用penalty–reward contrast analysis和asymmetric impact-performance analysis,系...
查看详情9月9日上午9时,南开大学2022级新生开学典礼隆重举行,2022级MTA新生来到现场亦或守在云端,都以蓬勃向上的姿态迎接这份入学荣光,翻开自己人生重要的崭新篇章。典礼在雄壮的国歌声中拉开序幕。校长陈雨露代表全校师生员工发表开学致辞,对新同学的到来表示热烈的欢迎,并带领新生感悟南开文化。典礼上,全体新生朗读周恩来总理的诗篇《大江歌罢掉头东》,歌唱南开校歌,并回答了张伯苓老校长的“爱国三问”。9月9日下午,旅游...
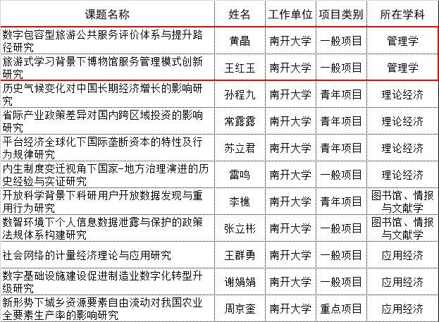
查看详情日前,全国哲学社会科学工作办公室公布了2022年国家社科基金年度项目立项名单,我院黄晶副教授申报的课题《数字包容型旅游公共服务评价体系与提升路径研究》和王红玉博士申报的课题《旅游式学习背景下博物馆服务管理模式创新研究》获一般项目立项。黄晶老师申报课题聚焦于旅游公共服务数字化发展过程中针对信息弱势群体的“数字包容”问题,对于如何认识旅游公共服务的数字包容性、如何评价目的地旅游公共服务的数字包容性水平...
查看详情(通讯员:王屹君)近日,我院石培华教授依托现代旅游业发展省部共建协同创新中心申报的2022年度文化和旅游部科技教育司智库研究项目《应对新冠疫情影响旅游行业企业纾困路径与创新发展对策》获批立项(项目编号:22SZK10),研究周期为一年。项目组主要成员包括我院陈晔教授、杨德进副教授、妥艳媜副教授,以及协同创新中心副主任李中副研究员等。该课题立足疫情影响下旅游行业的新变化、新趋势、新机遇、新挑战,将旅游企业纾...
查看详情